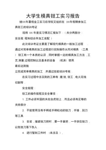
钳工是什么?解读钳工在机械加工中的重要性与应用
你问我这“钳工”是啥?我跟你说,钳工,就是拿个虎钳子,把金属零件固定好,瞧准了手动敲敲打打、磨磨修修,把这些零件嘞整得齐齐整整的。钳工活儿嘞,说起来其实就是手工活,靠的是手艺活路。
一般来说,这钳工最常见的工具就是咱们老百姓听说过的“台虎钳”,这个工具得固定住工件,也就是那些金属零件,好方便钳工们下手操作。钳工的活儿挺细致的,不能有半点马虎,尤其是那种机器里的精密零件,必须要修得合格才能用,动不动还得调调机器啥的,少不得得是个耐心细致的技术活。

你要是问钳工具体做些啥,我跟你数数,钳工会的活儿多得很。像什么划线、锯削、锉削、钻削,这些都是钳工的拿手活儿,这些活儿一环一环的,一个步骤一个步骤来,得把金属零件做得合规才能装上机器。
钳工干活儿得手艺好,为啥呢?像有些形状古怪的零件,那机器整不了,得靠钳工手工一点点抹平。再比如那种零件的螺纹,要么攻螺纹,要么套螺纹,都是钳工自己一点点抹出来的。所以说呀,钳工手艺可一点不简单,毕竟机器都替代不了。
- 普通钳工:这是钳工里最基础的,啥活儿都得干一点,划线、锯削这些全要懂。
- 模具钳工:这个更讲究手艺了,得根据模具样子一点点来,模具做得好不好,关系到后头出货产品的质量呢。
- 装配钳工:把各个零件一部分一部分装上去,这个过程叫装配,主要就是为了让整台设备都能正常运转。
- 维修钳工:这个一般就是修机器,有时候是修一些零件,有时候是整体调整机器。

钳工的活儿嘞,说起来累人,强度大。钳工基本上得站着一整天,手上一直干个不停,这虎钳夹着金属零件,干一天下来腰酸背痛。这工作呀,还真不是谁都能干的,不光得能吃苦,还得手艺硬,光靠蛮力可不行。
不过吧,这钳工的活儿也是机不可缺,很多地方都少不了钳工,比如什么机械厂、修理厂、工地上,钳工都得有。因为这些地方机器多,难免有个零件坏了,找钳工修一修,或者是新机器要组装,这就都得靠钳工。
钳工的技术水平也挺有讲究,有些钳工得能看得懂图纸,根据图纸上的标记嘞,来判断哪个地方需要改动。有的钳工更厉害的还能调试机器呢,这个水平嘞,那可是人家多年的经验换来的,手把手练出来的。
话说回来,钳工这行嘞,现在慢慢有些人嫌弃累了,年轻人干得少了。可这行当嘞,不是说没就能没的,机器就算再先进,有些活儿机器干不了,像那种复杂形状的零件嘞,还是要钳工师傅们来手工处理。

总的来说嘞,钳工是一门技术活,靠手艺吃饭。别看活儿粗粗的,干好了还挺让人尊敬呢。没有钳工,很多机器都得停摆,你说重要不?所以说呢,钳工是个不简单的手艺工种,看着不起眼,作用可不小呢!
Tags:[钳工, 手工加工, 机械修理, 装配, 技术工种, 传统工艺]
